صفحه اصلی
امروز: چهارشنبه ۲۳ ام مهر ۱۴۰۴
English
مهار تورم ، رشد تولید
فهرست اصلی
معرفی
معاون آموزشی
شرح وظایف
شوراها و کمیته های تخصصی
شرایط نقل و انتقالات دانشجویان
شورای بورس
شورای آموزشی دانشگاه
کمیته ارتقاء
کمیته ماده ۶ آموزش مداوم
کمیته تخصیص امتیاز آموزش مداوم
شورای تحصیلات تکمیلی
کمیته مرکزی استادان مشاور
هیات اجرایی جذب
اعضای هیأت اجرایی جذب
معرفی دبیرخانه جذب اعضاء هیات علمی
هسته تحقیق و نظردهی دانشجویان
فراخوان ها
هیات بدوی انتظامی اعضاء هیات علمی
خودارزیابی دانشگاه
مدیریت امور آموزشی و تحصیلات تکمیلی
مدیریت امور آموزشی
معرفی مدیر
معرفی و شرح وظایف
اداره تحصیلات تکمیلی
معرفی مدیر امور تحصیلات تکمیلی
شورای تحصیلات تکمیلی
رشته ها و مقاطع تحصیلی
آیین نامه و فرم ها
فایل ها و راهنماها
امور دانش آموختگان
امور ثبت نام ومشمولین
امور آموزش
امور کلاس ها و امتحانات
امور بایگانی دانشجویان
آیین نامه ها
امور دانشجویان شهریه پرداز
مسئول مرکز
اخبار و اطلاعیه ها دانشجویان شهریه پرداز
تقویم آموزشی
فرم ها
همکاران
دبیرخانه شورای آموزش و نقل و انتقالات
فرآیندهای آموزش
تقویم آموزشی
مدیریت امور دانشجویان شاهد و ایثارگر
ریاست ستاد شاهد و ایثارگر دانشگاه
مدیر ستاد
کارشناس ستاد
انتقادات و پیشنهادات
آیین نامه ها
دبیرخانه امور هیات علمی
معرفی مدیریت امور هیأت علمی
آیین نامه ها
شرح وظایف
اعضای هیات علمی
هیات ممیزه اعضای هیات علمی
معرفی کارکنان
فرم ها
فرآیندها
مرکز مطالعات و توسعه آموزش علوم پزشکی
مرکز آموزش مداوم
اداره ها
مسئول امور اداری
اداره امور عمومی
مسوول اداره
شرح وظایف
ستاد شاهد و ایثارگر
شرح وظایف
کارکنان
آیین نامه ها
شهدای جامعه پزشکی
فرآیندهای آموزش
چاپ صفحه
انتشار محتوا: ۷ مرداد ۱۴۰۲ ساعت ۰۸:۴۷:۳۱ قبل از ظهر
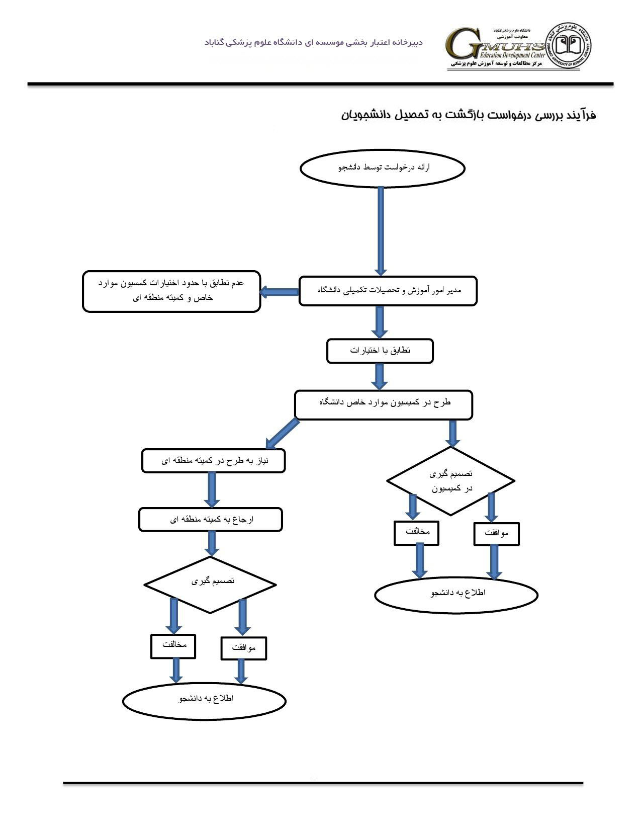
فرایند بررسی درخواست برگشت به تحصیل
لینـک دانلـود
دانلود شده:
118
بار
فرایند فراغت از تحصیل
لینـک دانلـود
دانلود شده:
118
بار
فرایند صدور گواهی موقت
لینـک دانلـود
دانلود شده:
112
بار
فرایند دریافت دانشنامه
لینـک دانلـود
دانلود شده:
119
بار
فرایند تاییدیه تحصیلی برای مقاطع بالاتر
لینـک دانلـود
دانلود شده:
110
بار
فرایند تاییدیه تحصیلی برای استخدام سازمان های دولتی
لینـک دانلـود
دانلود شده:
116
بار
فرآیند ثبت نام دانشجویان جدیدالورود
لینـک دانلـود
دانلود شده:
128
بار
فرایند اخذ درس به صورت معرفی به استاد
لینـک دانلـود
دانلود شده:
129
بار
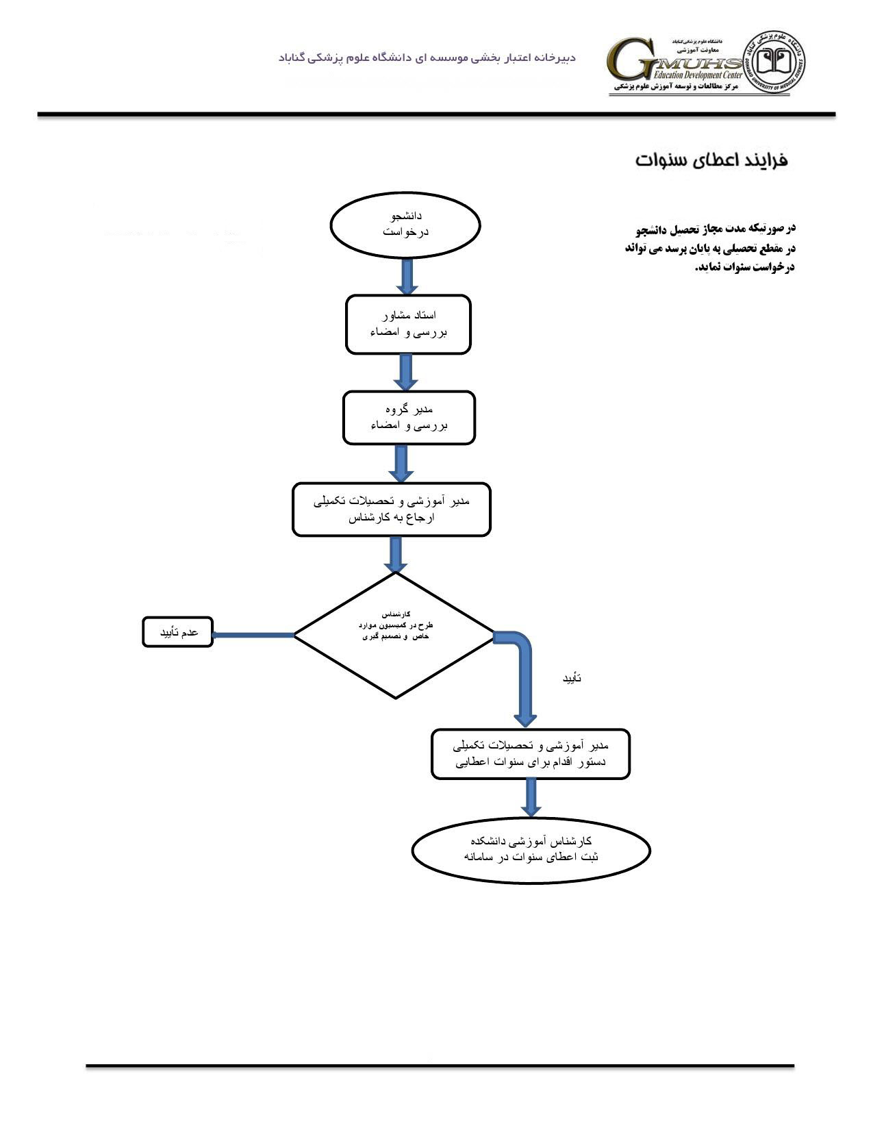
فرایند اعطای سنوات
لینـک دانلـود
دانلود شده:
109
بار
فرایند انصراف از تحصیل
لینـک دانلـود
دانلود شده:
122
بار
فرایند تطبیق واحد
لینـک دانلـود
دانلود شده:
108
بار
فرایند مرخصی تحصیلی
لینـک دانلـود
دانلود شده:
132
بار
فلوچارت اعتراض آزمون مجازی
لینـک دانلـود
دانلود شده:
138
بار
فلوچارت اعتراض به نمره در بالین
لینـک دانلـود
دانلود شده:
108
بار
فلوچارت اعتراض به نمره هم آوا
لینـک دانلـود
دانلود شده:
146
بار
فرايند پذيرش دانشجوي انتقالي و ميهماني از ساير دانشگاهها
لینـک دانلـود
دانلود شده:
154
بار
فرايند ميهماني تك درس از ساير دانشگاه
لینـک دانلـود
دانلود شده:
128
بار
فرايند ميهماني و انتقالي دانشجو در دانشگاه گناباد
لینـک دانلـود
دانلود شده:
123
بار
فرایند معرفی دانشجوی دارای افت تحصیلی
لینـک دانلـود
دانلود شده:
127
بار
تعداد مشاهده:
684
تمامی حقوق محفوظ و به
"دانشگاه علوم پزشکی و خدمات بهداشتی درمانی گناباد"
تعلق دارد.
طراحی و پشتیبانی:
پورتال زینوپارس